JDBµç×Ó

JDBµç×Ó

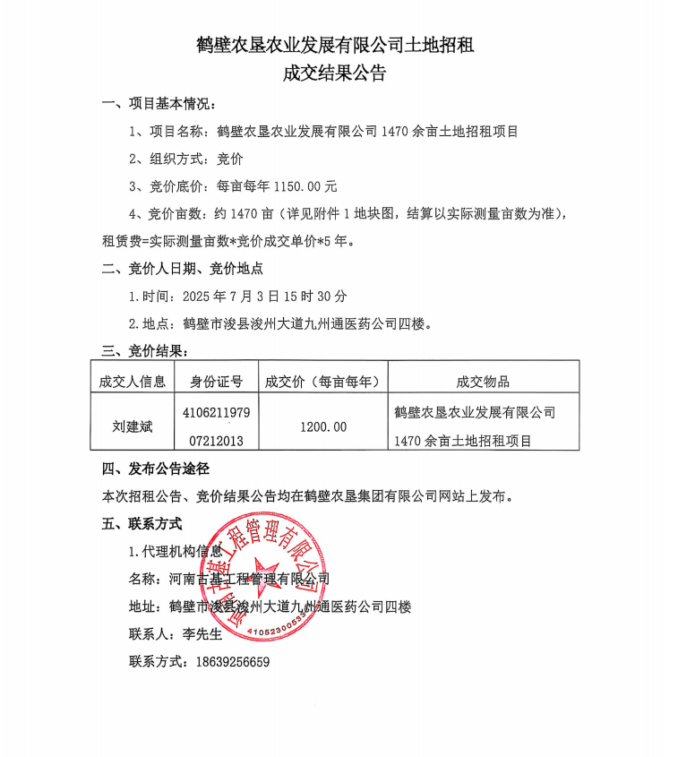
º×±ÚJDBµç×Óũҵ¿ªÕ¹ÓÐÏÞ¹«Ë¾ÍÁµØÕÐ×â³É½»Ð§¹ûͨ¸æ

2025-07-07 10:32

2025-07-07 10:32

Ò»¡¢ ¡¢ÏîÄ¿»ù±¾ÇéÐΣº£º£º

1. ÏîÄ¿Ãû³Æ£º£º£ºº×±ÚJDBµç×Óũҵ¿ªÕ¹ÓÐÏÞ¹«Ë¾1470ÓàĶÍÁµØÕÐ×âÏîÄ¿

2. ×éÖ¯·½Ê½£º£º£º¾º¼Û

3. ¾º¼Ûµ×¼Û£º£º£ºÃ¿Ä¶Ã¿Äê1150.00Ôª

4. ¾º¼ÛĶÊý£º£º£ºÔ¼1470Ķ£¨Ïê¼û¸½¼þ1µØ¿éͼ£¬½áËãÒÔÏÖʵÕÉÁ¿Ä¶ÊýΪ׼£©£¬×âÁÞ·Ñ=ÏÖʵÕÉÁ¿Ä¶Êý*¾º¼Û³É½»µ¥¼Û*5Äê¡£¡£

¶þ¡¢ ¡¢¾º¼ÛÈËÈÕÆÚ¡¢ ¡¢¾º¼ÛËùÔÚ

1. ʱ¼ä£º£º£º2025Äê7ÔÂ3ÈÕ15ʱ30·Ö

2. ËùÔÚ£º£º£ºº×±ÚÊп£ÏØ¿£ÖÝ´óµÀ¾ÅÖÝͨҽҩ¹«Ë¾ËÄÂ¥¡£¡£

Èý¡¢ ¡¢¾º¼ÛЧ¹û£º£º£º

³É½»ÈËÐÅÏ¢

Éí·ÝÖ¤ºÅ

³É½»¼Û£¨Ã¿Ä¶Ã¿Ä꣩

³É½»ÎïÆ·

Áõ½¨±ó

410621197907212013

1200.00

º×±ÚJDBµç×Óũҵ¿ªÕ¹ÓÐÏÞ¹«Ë¾1470ÓàĶÍÁµØÕÐ×âÏîÄ¿


ËÄ¡¢ ¡¢Ðû²¼Í¨¸æÍ¾¾¶

±¾´ÎÕÐ×âͨ¸æ¡¢ ¡¢¾º¼ÛЧ¹ûͨ¸æ¾ùÔÚJDBµç×ÓÍøÕ¾ÉÏÐû²¼¡£¡£

Îå¡¢ ¡¢ÁªÏµ·½Ê½

1. ÊðÀí»ú¹¹ÐÅÏ¢

Ãû³Æ£º£º£ººÓÄϹŻù¹¤³ÌÖÎÀíÓÐÏÞ¹«Ë¾

µØµã£º£º£ºº×±ÚÊп£ÏØ¿£ÖÝ´óµÀ¾ÅÖÝͨҽҩ¹«Ë¾ËÄÂ¥

ÁªÏµÈË£º£º£ºÀîÏÈÉú

ÁªÏµ·½Ê½£º£º£º18639256659


¸½¼þ£º£º£ºicon_jpgº×±ÚJDBµç×Óũҵ¿ªÕ¹ÓÐÏÞ¹«Ë¾ÍÁµØÕÐ×â³É½»Ð§¹ûͨ¸æ.png


£¨ÈªÔ´£º£º£ºÅ©·¢¹«Ë¾£©